Core Concepts
This page explains the central terms used across AiPrise docs
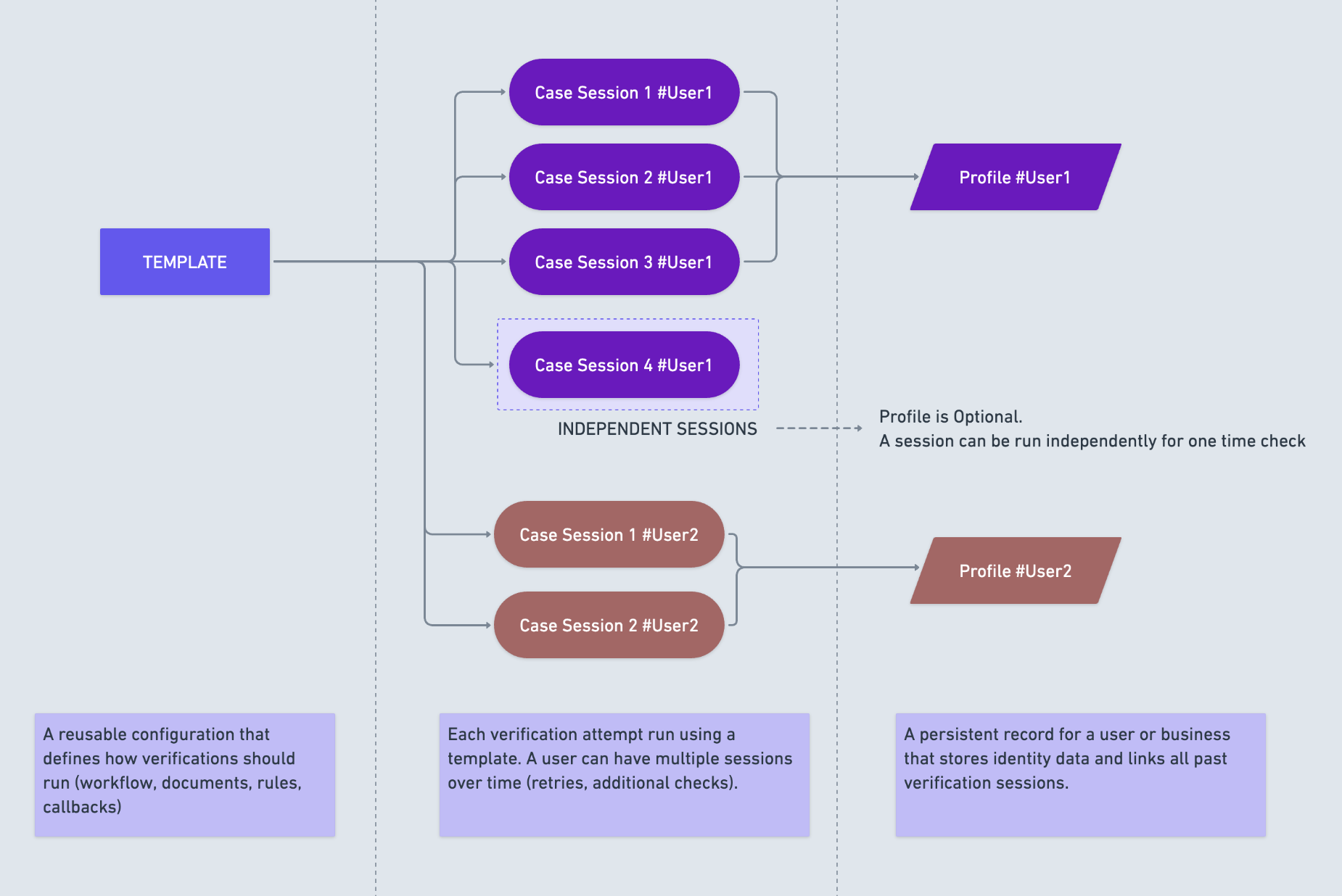
AiPrise revolves around three core primitives used across the Dashboard and APIs: Template, Case, and Profile. Understanding these will help you design verification flows, integrate APIs, and manage ongoing monitoring.
Templates
A reusable verification blueprint that defines what checks run and how they run. A template ties a workflow to UI settings, supported document types, callback URLs, risk thresholds, and decision mappings. Use templates to standardise verification logic across products, geographies, and risk tiers.
More on Templates
Understand what templates are, how they define verification flows, & how they connect to cases & profiles.
Template Configuration
Learn how templates are structured and how to configure UI, and verification rules.
Template Types & Tags
Explore the different template types for KYC and KYB and understand the tags defining checks performed
Case
The unit of human review and decisioning. A case is created when an automated verification produces ambiguous or flagged results, or when a flow is configured to route to a manual queue. Cases contain the verification session, uploaded documents, system signals, reviewer notes, and audit history.
User Case
A review case created for an individual verification when automated checks require manual analysis or decisioning
Business Case
A review case created for a business verification involving registry checks, ownership review, or compliance escalations
Profile
A persistent record for an entity (an individual user or a business). Profiles store identity data, linked verification sessions, monitoring status, and related entities (UBOs, officers, subsidiaries). Use profiles when you need re-verification, periodic reviews, AML monitoring, or to manage long-lived customer relationships.
User Profile
A persistent profile for an individual that stores identity data, verification history, and monitoring status over time
Business Profile
A long-lived record for a business containing KYB data, related entities, verification sessions, and ongoing monitoring
Updated about 7 hours ago
